Skip to content

Magnum Enablement

OpenStack Magnum is the container orchestration service within the OpenStack ecosystem, designed to provide an easy-to-use interface for deploying and managing container clusters, such as Kubernetes. Magnum enables cloud users to harness the power of containerization by allowing them to create and manage container clusters as first-class resources within the OpenStack environment. This service integrates seamlessly with other OpenStack components, enabling containers to take full advantage of OpenStack’s networking, storage, and compute capabilities. In this document, we will outline the deployment of OpenStack Magnum using Genestack. By utilizing Genestack, the deployment of Magnum is streamlined, allowing organizations to efficiently manage and scale containerized applications alongside traditional virtual machine workloads within their cloud infrastructure.

Overview

This comprehensive guide covers the complete installation process from management cluster setup to workload cluster deployment using Kubespray, Cluster API (CAPI), and OpenStack Magnum.

Note

Before Magnum can be deployed, you must setup and deploy Barbican first.


Management Cluster Installation

What is a Management Cluster?

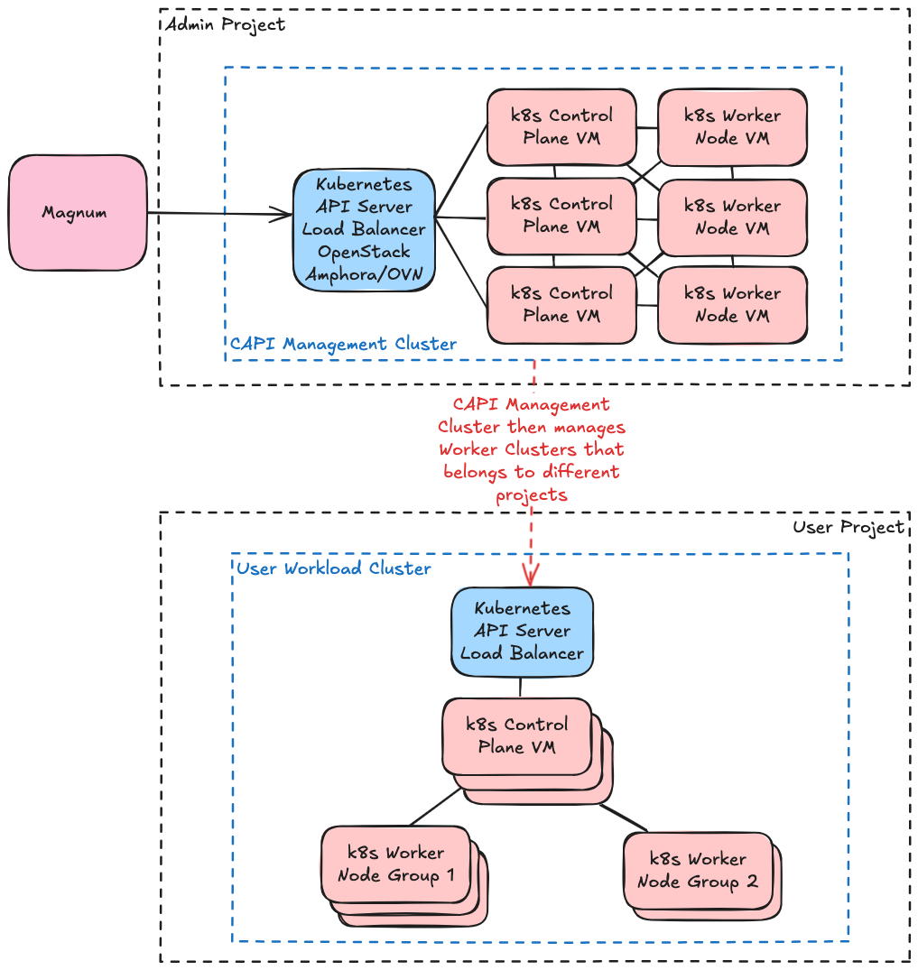
The management cluster is a separate, dedicated Kubernetes cluster that hosts Cluster API (CAPI) controllers. It manages the lifecycle of workload clusters, handling provisioning, scaling, and upgrades.

This is not the existing Genestack Kubernetes cluster. The management cluster must be provisioned as a standalone cluster on dedicated infrastructure, typically VMs created by the admin account (not tenant accounts). These VMs serve as the CAPI control plane and should be treated as part of your cloud infrastructure, similar to how the Genestack controllers are managed.

In summary:

  • You need to create new VMs (3 nodes recommended for HA) to host this cluster.
  • These VMs should be provisioned by the admin, not in tenant/user accounts.
  • The management cluster runs independently from the Genestack cluster and is responsible solely for managing CAPI-based workload clusters created through Magnum.
  • The Genestack cluster continues to run OpenStack services (Magnum API, conductor, etc.), while the management cluster runs the CAPI controllers that provision tenant workload clusters on OpenStack.

More Info on concepts can be found at cluster-api site.

Architecture Overview

A high-level overview of the architecture and flow.

graph TB
    G[Load Balancer<br/> Ex: HAProxy/F5 etc. ] --> A

    subgraph A["Management Cluster — Kubespray + CAPI"]
        B[CAPI Controllers]
        C[OpenStack Provider<br/>CAPO]
        H[MariaDB Galera<br/>3 nodes]
        I[RabbitMQ Cluster<br/>3 nodes]

        B --> C
    end

    C --> D[OpenStack Cloud]
    H --> D
    I --> D
    D --> E[Magnum Service]
    E --> F[Workload Clusters]

    style A fill:#2196F3
    style F fill:#2196F3
    style D fill:#FF9800

Prerequisites Check

Create Management Cluster VM's

The management cluster infrastructure (project, network, instances, load balancer, etc.) can be provisioned automatically using the capi_cluster Ansible role included in Genestack, or manually if you prefer full control.

The capi_cluster Ansible role automates the entire infrastructure setup including:

  • OpenStack project and user creation (in the service domain)
  • Network, subnet, router, and security group provisioning
  • Flavor, image (Ubuntu 24.04), keypair, and volume creation
  • Octavia load balancer for the Kubernetes API
  • Boot-from-volume instance provisioning (3 nodes)
  • Kubespray-based Kubernetes cluster installation
  • CAPI component initialization and etcd backup configuration

Prerequisites for the Ansible Role

  • Cinder volume service must be enabled (role uses boot-from-volume instances)
  • A pre-created shared external Neutron network (flat or VLAN)
  • Keystone admin credentials
  • Octavia service enabled (role creates a load balancer)
  • DNS server reachable from the external network that can resolve OpenStack service endpoints
  • OpenStack SDK installed on the Ansible control node (the Genestack venv is sufficient)
  • Sufficient Glance storage for the Ubuntu 24.04 image upload
  • If OpenStack endpoints are behind a TLS gateway, certificates must be signed by a well-known CA (self-signed certs will cause failures)

Run the playbook from the Genestack ansible playbooks directory:

cd /opt/genestack/ansible/playbooks

ansible-playbook capi-mgmt-cluster-main.yaml \
  -e os_admin_password=<keystone_admin_password> \
  -e os_user_password=<capi_mgmt_user_password> \
  -e ext_net_id='<external_network_uuid>'
Parameter Description
os_admin_password Keystone admin user password
os_user_password Password for the new CAPI management user
ext_net_id UUID of the pre-existing external Neutron network
Key Role Variables (Customizable)

Override these via -e flags or by editing ansible/roles/capi_cluster/defaults/main.yml:

Variable Default Description
capi_mgmt_subnet_cidr 172.16.51.0/24 Subnet CIDR for management network
capi_mgmt_dns_servers 10.239.0.55 DNS server for the management cluster
capi_mgmt_cluster_flavor.vcpus 4 vCPUs per management VM
capi_mgmt_cluster_flavor.ram 4096 RAM (MB) per management VM
capi_mgmt_cluster_volume_type lvmdriver-1 Cinder volume type for boot volumes
capi_mgmt_cluster_volumes[].size 15 Boot volume size (GB) per instance
capi_mgmt_etcd_backup_volume.size 5 etcd backup volume size (GB)
capi_boot_from_volume true Boot instances from Cinder volumes
capi_mgmt_dns_forwarders [10.239.0.55] DNS forwarders for CoreDNS

Refer to ansible/roles/capi_cluster/defaults/main.yml for the full list of variables.

The playbook will:

  1. Create the capi-mgmt-cluster-project in the service domain with appropriate quotas
  2. Provision all OpenStack infrastructure (network, LB, instances, etc.)
  3. Install Kubernetes via Kubespray on the 3 management VMs
  4. Copy the kubeconfig to /var/tmp/capi_mgmt_cluster.kubeconfig on the control node

After Completion

Once the playbook finishes, skip ahead to Install clusterctl to continue with CAPI initialization. The Kubespray installation, Python venv setup, and cluster configuration steps below are handled by the role.

If you prefer to provision the management cluster VMs manually, follow the steps below.

OpenStack as a Platform for Creating Management VMs

If these VMs are to be created as admin tenant on OpenStack, a relevant flavor needs to be created with the following recommendations.

  • CPU: 12 vCPU per VM
  • Memory: 16 GB per VM
  • Disk: Minimum 100GB disk

Following Disk Size/Partitioning is an example only:

Mount point Capacity FS VG LV Disk
/boot 1GB ext4 - - sda
/boot/efi 256MB fat32 - - sda
/home 10GB ext4 vglocal00 lv-home sda
/ 100GB ext4 vglocal00 lv-root sda
/opt 10GB ext4 vglocal00 lv-opt sda
/root 20GB ext4 vglocal00 lv-home-root sda
/tmp 10GB ext4 vglocal00 lv-tmp sda
/var 50GB ext4 vglocal00 lv-var sda
/var/log 50GB ext4 vglocal00 lv-log sda
/var/lib/kubelet 50GB ext4 vglocal00 lv-kubelet sda
/var/lib/etcd 50GB ext4 vglocal00 - sdb

Verify Python 3 is installed on all master nodes in the management cluster.

python3 --version
root@k8s-master01:~# python3 --version 
Python 3.10.12

root@k8s-master02:~# python3 --version 
Python 3.10.12

root@k8s-master03:~# python3 --version 
Python 3.10.12

Verification

  • Python 3.10+ installed on all nodes
  • Consistent Python version across nodes

Install Python Virtual Environment

Install the Python virtual environment package on master-01.

apt-get install python3.10-venv

Create Tmux Session

On master-01 create a tmux session to ensure the installation continues even if the connection drops.

tmux new -s capi-mgmt-cluster

Tmux Benefits

Using tmux ensures your installation continues running even if your SSH connection drops. You can reattach later with tmux attach -t capi-mgmt-cluster.


Clone Kubespray Repository

On master-01 clone the Kubespray repository to /opt/kubespray.

git clone https://github.com/kubernetes-sigs/kubespray.git /opt/kubespray
Cloning into '/opt/kubespray'...
remote: Enumerating objects: 85588, done.
remote: Counting objects: 100% (138/138), done.
remote: Compressing objects: 100% (97/97), done.
remote: Total 85588 (delta 88), reused 40 (delta 40), pack-reused 85450 (from 4)
Receiving objects: 100% (85588/85588), 27.92 MiB | 9.75 MiB/s, done.
Resolving deltas: 100% (48001/48001), done.

Setup Python Virtual Environment

On master-01 : Create and activate a Python virtual environment for Kubespray.

python3 -m venv ~/.venvs/kubespray-venv
source ~/.venvs/kubespray-venv/bin/activate

Install Kubespray Dependencies

On master-01 : Navigate to the Kubespray directory and install required Python packages.

cd /opt/kubespray/
pip install -U -r requirements.txt
Collecting ansible==10.7.0
Downloading ansible-10.7.0-py3-none-any.whl (51.6 MB)
    ━━━━━━━━━━━━━━━━━━━━━━━━━━━━━━━━━━━━━━━━ 51.6/51.6 MB 29.5 MB/s eta 0:00:00
Collecting cryptography==46.0.3
Downloading cryptography-46.0.3-cp38-abi3-manylinux_2_34_x86_64.whl (4.5 MB)
    ━━━━━━━━━━━━━━━━━━━━━━━━━━━━━━━━━━━━━━━━ 4.5/4.5 MB 42.1 MB/s eta 0:00:00
Collecting jmespath==1.0.1
Downloading jmespath-1.0.1-py3-none-any.whl (20 kB)
Collecting netaddr==1.3.0
Downloading netaddr-1.3.0-py3-none-any.whl (2.3 MB)
    ━━━━━━━━━━━━━━━━━━━━━━━━━━━━━━━━━━━━━━━━ 2.3/2.3 MB 81.6 MB/s eta 0:00:00
Collecting ansible-core~=2.17.7
Downloading ansible_core-2.17.14-py3-none-any.whl (2.2 MB)
    ━━━━━━━━━━━━━━━━━━━━━━━━━━━━━━━━━━━━━━━━ 2.2/2.2 MB 75.7 MB/s eta 0:00:00
Collecting typing-extensions>=4.13.2
Downloading typing_extensions-4.15.0-py3-none-any.whl (44 kB)
    ━━━━━━━━━━━━━━━━━━━━━━━━━━━━━━━━━━━━━━━━ 44.6/44.6 KB 13.2 MB/s eta 0:00:00
Collecting cffi>=2.0.0
Downloading cffi-2.0.0-cp310-cp310-manylinux2014_x86_64.manylinux_2_17_x86_64.whl (216 kB)
    ━━━━━━━━━━━━━━━━━━━━━━━━━━━━━━━━━━━━━━━━ 216.5/216.5 KB 47.4 MB/s eta 0:00:00
Collecting packaging
Downloading packaging-26.0-py3-none-any.whl (74 kB)
    ━━━━━━━━━━━━━━━━━━━━━━━━━━━━━━━━━━━━━━━━ 74.4/74.4 KB 23.3 MB/s eta 0:00:00
Collecting resolvelib<1.1.0,>=0.5.3
Downloading resolvelib-1.0.1-py2.py3-none-any.whl (17 kB)
Collecting jinja2>=3.0.0
Downloading jinja2-3.1.6-py3-none-any.whl (134 kB)
    ━━━━━━━━━━━━━━━━━━━━━━━━━━━━━━━━━━━━━━━━ 134.9/134.9 KB 38.8 MB/s eta 0:00:00
Collecting PyYAML>=5.1
Downloading pyyaml-6.0.3-cp310-cp310-manylinux2014_x86_64.manylinux_2_17_x86_64.manylinux_2_28_x86_64.whl (770 kB)
    ━━━━━━━━━━━━━━━━━━━━━━━━━━━━━━━━━━━━━━━━ 770.3/770.3 KB 105.6 MB/s eta 0:00:00
Collecting pycparser
Downloading pycparser-3.0-py3-none-any.whl (48 kB)
    ━━━━━━━━━━━━━━━━━━━━━━━━━━━━━━━━━━━━━━━━ 48.2/48.2 KB 12.1 MB/s eta 0:00:00
Collecting MarkupSafe>=2.0
Downloading markupsafe-3.0.3-cp310-cp310-manylinux2014_x86_64.manylinux_2_17_x86_64.manylinux_2_28_x86_64.whl (20 kB)
Installing collected packages: resolvelib, typing-extensions, PyYAML, pycparser, packaging, netaddr, MarkupSafe, jmespath, jinja2, cffi, cryptography, ansible-core, ansible
Successfully installed MarkupSafe-3.0.3 PyYAML-6.0.3 ansible-10.7.0 ansible-core-2.17.14 cffi-2.0.0 cryptography-46.0.3 jinja2-3.1.6 jmespath-1.0.1 netaddr-1.3.0 packaging-26.0 pycparser-3.0 resolvelib-1.0.1 typing-extensions-4.15.0
Package Version Purpose
ansible 10.7.0 Automation engine
ansible-core 2.17.14 Core Ansible functionality
cryptography 46.0.3 Cryptographic operations
jinja2 3.1.6 Template engine
netaddr 1.3.0 Network address manipulation

Installation Complete

All dependencies installed successfully. Ready to configure inventory.


Configure Kubespray Inventory

Copy the sample inventory to create a custom configuration.

(kubespray-venv) root@k8s-master01:/opt/kubespray# cp -rfp inventory/sample inventory/capi-mgmt-cluster

Create Ansible Inventory File

On master-01 : Create the inventory.ini file with your cluster node configuration.

# This inventory describes a HA topology with stacked etcd (== same nodes as control plane)
# See https://docs.ansible.com/ansible/latest/inventory_guide/intro_inventory.html

[all] 
k8s-master01 ansible_host=192.168.1.1 etcd_member_name=k8s-master01
k8s-master02 ansible_host=192.168.1.2 etcd_member_name=k8s-master02
k8s-master03 ansible_host=192.168.1.3 etcd_member_name=k8s-master03

[kube_control_plane]
k8s-master01
k8s-master02 
k8s-master03

[etcd:children]
kube_control_plane

[kube_node]
k8s-master01
k8s-master02 
k8s-master03

[calico_rr] 

[k8s_cluster:children] 
kube_control_plane 
kube_node 
calico_rr
Section Purpose
[all] All cluster nodes with IP addresses
[kube_control_plane] Control plane nodes (masters)
[etcd:children] etcd cluster members
[kube_node] Worker nodes (in this case, same as control plane)

HA Configuration

This configuration creates a 3-node HA cluster with stacked etcd, where control plane nodes also run etcd.


Test Ansible Connectivity

On master-01 : Verify that Ansible can reach all nodes.

ansible -i /opt/kubespray/inventory/capi-mgmt-cluster/inventory.ini all -m ping
k8s-master01 | SUCCESS => {
    "ansible_facts": {
        "discovered_interpreter_python": "/usr/bin/python3.10"
    },
    "changed": false,
    "ping": "pong"
}
k8s-master02 | SUCCESS => { ... "ping": "pong" }
k8s-master03 | SUCCESS => { ... "ping": "pong" }

Connectivity Verified

All nodes are reachable via Ansible.


Configure Cluster Variables

On master-01 : Create the necessary configuration files for the cluster.

---
kube_version: 1.32.0 
apiserver_loadbalancer_domain_name: "capi-mgmt.cluster.local" 
loadbalancer_apiserver: 
    address: 192.168.1.254
    port: 6443 
loadbalancer_apiserver_localhost: false 
loadbalancer_apiserver_port: 6443

Location: /opt/kubespray/inventory/capi-mgmt-cluster/group_vars/all/capi-cluster-vars.yml

---
helm_enabled: true

Location: /opt/kubespray/inventory/capi-mgmt-cluster/group_vars/k8s_cluster/capi-mgmt-vars.yml

Configuration Details

  • Load Balancer: 192.168.1.254:6443 (HAProxy or similar)
  • Kubernetes Version: 1.32.0
  • Helm: Enabled for package management

Run Kubespray Playbook

On master-01 : Execute the Kubespray playbook to deploy the Kubernetes cluster.

ansible-playbook -i inventory/capi-mgmt-cluster/inventory.ini cluster.yml
PLAY RECAP *******************************************************************
k8s-master01    : ok=640  changed=145  unreachable=0  failed=0  skipped=1006
k8s-master02    : ok=556  changed=133  unreachable=0  failed=0  skipped=914
k8s-master03    : ok=558  changed=134  unreachable=0  failed=0  skipped=912

Total Time: 0:09:32.750
Task Duration
Download container images 43.26s
Join control plane nodes 28.97s
Initialize first control plane 24.12s
Wait for kube-controller-manager 23.32s

Deployment Complete

The Kubernetes cluster has been successfully deployed in approximately 10 minutes.


Verify Management Cluster Installation

On master-01 : Check that all nodes are ready and running.

kubectl get nodes -o wide
NAME            STATUS   ROLES           AGE     VERSION   INTERNAL-IP     EXTERNAL-IP   OS-IMAGE             KERNEL-VERSION       CONTAINER-RUNTIME
k8s-master01   Ready    control-plane   3m46s   v1.32.0   192.168.1.1   <none>        Ubuntu 22.04.5 LTS   5.15.0-119-generic   containerd://2.2.1
k8s-master02   Ready    control-plane   2m54s   v1.32.0   192.168.1.2   <none>        Ubuntu 22.04.5 LTS   5.15.0-119-generic   containerd://2.2.1
k8s-master03   Ready    control-plane   2m43s   v1.32.0   192.168.1.3   <none>        Ubuntu 22.04.5 LTS   5.15.0-119-generic   containerd://2.2.1
kubectl get po -A

Key pods to verify:

  • Calico: Network plugin (calico-kube-controllers, calico-node)
  • CoreDNS: DNS service (coredns)
  • Control Plane: API server, controller-manager, scheduler
  • Kube-proxy: Network proxy on each node
  • NodeLocalDNS: Local DNS cache

Cluster Operational

All nodes are Ready and all system pods are Running.


Configure Remote Access

On master-01 : Prepare the kubeconfig file (capi-mgmt-cluster.kubeconfig) for remote access.

kubectl --kubeconfig=capi-mgmt-cluster.kubeconfig get nodes -o wide
NAME            STATUS   ROLES           AGE     VERSION   INTERNAL-IP     EXTERNAL-IP   OS-IMAGE             KERNEL-VERSION       CONTAINER-RUNTIME
k8s-master01   Ready    control-plane   7m10s   v1.32.0   192.168.1.1   <none>        Ubuntu 22.04.5 LTS   5.15.0-119-generic   containerd://2.2.1
k8s-master02   Ready    control-plane   6m18s   v1.32.0   192.168.1.2   <none>        Ubuntu 22.04.5 LTS   5.15.0-119-generic   containerd://2.2.1
k8s-master03   Ready    control-plane   6m7s    v1.32.0   192.168.1.3   <none>        Ubuntu 22.04.5 LTS   5.15.0-119-generic   containerd://2.2.1
grep -i https capi-mgmt-cluster.kubeconfig
server: https://192.168.1.254:6443

Kubeconfig Setup

Make sure you have pre-filled all relevant details in the capi-mgmt-cluster.kubeconfig file before testing remote access. The kubeconfig should look like the below example.

Kubespray: kubeconfig generation flow

Kubespray is an Ansible playbook collection that installs a production-grade Kubernetes cluster on your own hosts. As part of the management cluster creation and hence control-plane bootstrap process, it generates kubeconfig files on the master/control-plane nodes and optionally on worker nodes.

Where kubeconfig lives within Kubespray

On each control-plane node, Kubespray (via kubeadm) creates:

File Purpose
/etc/kubernetes/admin.conf Admin kubeconfig (cluster-admin privileges)
/etc/kubernetes/kubelet.conf Kubelet client config
/etc/kubernetes/controller-manager.conf Controller manager config
/etc/kubernetes/scheduler.conf Scheduler config

Localhost-bound by default

Kubespray kubeconfigs generally point to localhost on control-plane nodes, or to a local nginx proxy / external load balancer if configured.

"The kubeconfig files generated will point to localhost (on kube_control_planes) and kube_node hosts will connect either to a localhost nginx proxy or to a loadbalancer if configured."

Practically:

  • Control-plane nodes talk to the API server via https://127.0.0.1:6443.
  • Worker nodes may point at a local nginx proxy or a dedicated external load balancer.
How Kubespray generates kubeconfig
  1. kubeadm init on the first control-plane node

    kubeadm generates a CA and server/client certificates, then writes admin.conf and other component configs under /etc/kubernetes/.

  2. Ansible templates and copies kubeconfig

    Kubespray's Ansible roles read admin.conf and adjust the server: field to point to either https://127.0.0.1:6443 or an HA load balancer.

  3. Expose kubeconfig to the operator machine (manual step)

    Copy the file from the control-plane node to your workstation:

    scp ubuntu@cp-1:/etc/kubernetes/admin.conf ~/kubeconfigs/admin.conf
    export KUBECONFIG=~/kubeconfigs/admin.conf
    kubectl get nodes
    

    Or merge it into ~/.kube/config using kubectl config commands.

  4. Using kubeconfig on the control-plane node directly

    SSH to a control-plane node and run:

    export KUBECONFIG=/etc/kubernetes/admin.conf
    kubectl get nodes
    

    This talks to the API server bound to 127.0.0.1:6443 on that host.

Key characteristics of Kubespray kubeconfig
  • Source of truth is admin.conf produced by kubeadm on the first control-plane node.
  • Transport is https with client certs (cluster-admin credentials).
  • Endpoints are typically localhost or a configured load balancer.
  • Distribution to operators is a manual step — Kubespray does not write kubeconfig on your laptop.
Example: Precreated kubeconfig file
---
apiVersion: v1
clusters:
- cluster:
    certificate-authority-data: <cert-authority-data>
    server: https://192.168.1.254:6443
name: cluster.local
contexts:
- context:
    cluster: cluster.local
    user: kubernetes-admin
name: kubernetes-admin@cluster.local
current-context: kubernetes-admin@cluster.local
kind: Config
preferences: {}
users:
- name: kubernetes-admin
user:
    client-certificate-data: <client-cert-data>
    client-key-data: <client-key-data>

Test DNS Resolution

On master-01 : Create a test pod to verify DNS functionality.

cat <<EOF | kubectl apply -f -
apiVersion: v1
kind: Pod
metadata:
  name: dns-test-pod
  namespace: default
spec:
  containers:
  - image: busybox:1.36
    command:
      - sleep
      - "3600"
    imagePullPolicy: IfNotPresent
    name: busybox
  restartPolicy: Always
EOF
kubectl  exec dns-test-pod -it -- nslookup barbican.api.cluster.local
Server:         169.254.25.10
Address:        169.254.25.10:53

Non-authoritative answer:
barbican.api.cluster.local   canonical name = api.cluster.local
Name:   api.cluster.local
Address: 10.10.0.10

kubectl  exec dns-test-pod -it -- nslookup cinder.api.cluster.local
Server:         169.254.25.10
Address:        169.254.25.10:53

Non-authoritative answer:
cinder.api.cluster.local     canonical name = api.cluster.local
Name:   api.cluster.local
Address: 10.10.0.10

kubectl  exec dns-test-pod -it -- nslookup coredns.kube-system.svc.cluster.local
Server:         169.254.25.10
Address:        169.254.25.10:53

Name:   coredns.kube-system.svc.cluster.local
Address: 172.0.0.3

DNS Working

DNS resolution is functioning correctly within the cluster.


Install clusterctl

On master-01 : Download and install the clusterctl CLI tool.

curl -L https://github.com/kubernetes-sigs/cluster-api/releases/download/v1.11.3/clusterctl-linux-amd64 -o clusterctl

install -o root -g root -m 0755 clusterctl /usr/local/bin/clusterctl
clusterctl version
clusterctl version: &version.Info{Major:"1", Minor:"11", GitVersion:"v1.11.3", ...}

Install OpenStack Resource Controller

On master-01 : Deploy the OpenStack Resource Controller (ORC) to manage OpenStack resources from Kubernetes.

kubectl apply -f https://github.com/k-orc/openstack-resource-controller/releases/latest/download/install.yaml
What is ORC?

ORC (OpenStack Resource Controller) provides declarative OpenStack resource management through Kubernetes CRDs. It allows you to manage OpenStack resources (networks, servers, volumes, etc.) using kubectl.

Verify ORC controller is running:

kubectl get po -n orc-system -o wide
NAME                                      READY   STATUS    RESTARTS   AGE   IP              NODE
orc-controller-manager-5df9784df6-dhrwg   1/1     Running   0          30s   172.0.118.67   k8s-master02

Initialize Cluster API

On master-01 : Initialize Cluster API with the OpenStack infrastructure provider.

clusterctl init --infrastructure openstack
Fetching providers
Installing cert-manager version="v1.19.1"
Waiting for cert-manager to be available...
Installing provider="cluster-api" version="v1.12.2" targetNamespace="capi-system"
Installing provider="bootstrap-kubeadm" version="v1.12.2" targetNamespace="capi-kubeadm-bootstrap-system"
Installing provider="control-plane-kubeadm" version="v1.12.2" targetNamespace="capi-kubeadm-control-plane-system"
Installing provider="infrastructure-openstack" version="v0.11.7" targetNamespace="capo-system"

Your management cluster has been initialized successfully!

Verify CAPI Components

On master-01 : Check that all CAPI components are running:

kubectl get po -n capi-system -o wide
NAME                                       READY   STATUS    RESTARTS   AGE
capi-controller-manager-74df7b8bb6-gn45c   1/1     Running   0          62s
kubectl get po -n capo-system -o wide
NAME                                      READY   STATUS    RESTARTS   AGE
capo-controller-manager-fbdd7f4b8-w78ct   1/1     Running   0          67s
kubectl get po -n capi-kubeadm-bootstrap-system -o wide
kubectl get po -n capi-kubeadm-control-plane-system -o wide
kubectl get po -n cert-manager -o wide

All cert-manager pods should be Running.

CAPI Initialized

All Cluster API components are operational and ready to manage workload clusters.


Install Cluster API Addon Provider

On master-01 : Add the CAPI addons Helm repository and install the addon provider.

helm repo add capi-addons https://azimuth-cloud.github.io/cluster-api-addon-provider

helm repo list
helm upgrade --install cluster-api-addon-provider capi-addons/cluster-api-addon-provider 

Release "cluster-api-addon-provider" does not exist. Installing it now.
NAME: cluster-api-addon-provider
LAST DEPLOYED: Sat Jan 24 10:51:36 2026
NAMESPACE: default
STATUS: deployed
REVISION: 1
kubectl get po -o wide

NAME                                          READY   STATUS    RESTARTS   AGE
cluster-api-addon-provider-7776f468cd-nphg2   1/1     Running   0          21s

Verify Load Balancer

On master-01 : Check the load balancer statistics to ensure all backend servers are healthy.

Load Balancer Options

This example uses HAProxy, but any load balancer (NGINX, F5, cloud LB) can be used.

echo "show stat" | socat /run/haproxy/admin.sock stdio | cut -d ',' -f 1,2,8-10,18 | column -s, -t

# pxname             svname        stot  bin    bout   status
kubernetes-frontend  FRONTEND      24    14219  87567  OPEN
kubernetes-backend   k8s-master01  8     6551   31072  UP
kubernetes-backend   k8s-master02  8     3834   28248  UP
kubernetes-backend   k8s-master03  8     3834   28247  UP
kubernetes-backend   BACKEND       24    14219  87567  UP

Management Cluster Complete

The management cluster is now fully configured and ready to provision workload clusters using Cluster API.


Workload Cluster Prerequisites

Transition to Workload Clusters

With the management cluster operational, we now verify the OpenStack environment and upgrade Magnum to support CAPI-based workload cluster provisioning.

Management Cluster Health Check

From master-01 : Verify the management cluster nodes are ready and operational.

kubectl --kubeconfig=capi-mgmt-cluster.kubeconfig get nodes -o wide
NAME            STATUS   ROLES           AGE   VERSION   INTERNAL-IP     EXTERNAL-IP   OS-IMAGE             KERNEL-VERSION       CONTAINER-RUNTIME
k8s-master01   Ready    control-plane   45h   v1.32.0   192.168.1.1   <none>        Ubuntu 22.04.5 LTS   5.15.0-119-generic   containerd://2.2.1
k8s-master02   Ready    control-plane   45h   v1.32.0   192.168.1.2   <none>        Ubuntu 22.04.5 LTS   5.15.0-119-generic   containerd://2.2.1
k8s-master03   Ready    control-plane   45h   v1.32.0   192.168.1.3   <none>        Ubuntu 22.04.5 LTS   5.15.0-119-generic   containerd://2.2.1

Health Check Criteria

  • All nodes show STATUS: Ready
  • All nodes are in control-plane role
  • Kubernetes version is consistent across nodes
  • Container runtime is operational

Cluster API Components Check

From master-01 : Verify all CAPI controllers are running in the management cluster.

kubectl --kubeconfig=capi-mgmt-cluster.kubeconfig get po -A
Component Namespace Purpose
CAPI Core Controller capi-system Manages cluster lifecycle operations
OpenStack Provider capo-system Provisions infrastructure on OpenStack
Kubeadm Bootstrap capi-kubeadm-bootstrap-system Generates bootstrap configurations
Kubeadm Control Plane capi-kubeadm-control-plane-system Manages control plane nodes
Cert Manager cert-manager Issues and manages TLS certificates
ORC (2) orc-system Manages OpenStack resources as K8s CRDs
Addon Provider default Manages cluster addons and extensions
  1. CAPO (Cluster API Provider OpenStack) enables provisioning on OpenStack infrastructure
  2. ORC (OpenStack Resource Controller) provides declarative OpenStack resource management

OpenStack Services Health Check

From genestack control-plane node : Verify all OpenStack Helm releases are deployed and operational.

helm list -n openstack
Service Purpose Required
Keystone Identity and authentication
Nova Compute instance provisioning
Neutron Network and security groups
Glance VM image storage
Heat Orchestration templates
Cinder Persistent volume storage
Octavia Load balancer as a service
Magnum Container orchestration

Service Dependencies

All listed OpenStack services are critical for Magnum cluster provisioning.


MariaDB Galera Cluster Verification

From genestack control-plane node : Check MariaDB cluster health and synchronization status.

# Connect to MariaDB pod
kubectl exec -it mariadb-cluster-0 -n openstack -- bash

# Login to MariaDB
mariadb -u root -p [PASSWORD]

# Check cluster status
show status like 'wsrep_cluster%';
MariaDB [(none)]> show status like 'wsrep_cluster%';
+----------------------------+--------------------------------------+
| Variable_name              | Value                                |
+----------------------------+--------------------------------------+
| wsrep_cluster_weight       | 3                                    |
| wsrep_cluster_capabilities |                                      |
| wsrep_cluster_conf_id      | 5                                    |
| wsrep_cluster_size         | 3                                    |
| wsrep_cluster_state_uuid   | 2f7020b9-db98-11f0-9a48-43f32839df05 |
| wsrep_cluster_status       | Primary                              |
+----------------------------+--------------------------------------+
Metric Expected Value Meaning
wsrep_cluster_size 3 All nodes are connected and participating
wsrep_cluster_status Primary Cluster is healthy and can accept writes
wsrep_cluster_state_uuid Same across all nodes Nodes are in the same cluster (no split-brain)
wsrep_cluster_conf_id Increments on changes Tracks cluster topology modifications

Critical Issues to Watch

  • wsrep_cluster_size: 1 → Other nodes are down or network-partitioned
  • wsrep_cluster_status: Non-Primary → Split-brain condition, read-only mode
  • Different UUIDs → Nodes are in separate clusters

RabbitMQ Cluster Verification

From genestack control-plane node : Verify RabbitMQ cluster status and node connectivity.

# Connect to RabbitMQ pod
kubectl exec -it rabbitmq-server-0 -n openstack -- bash

# Check cluster status
rabbitmqctl cluster_status
Cluster status of node rabbit@rabbitmq-server-0.rabbitmq-nodes.openstack ...

Cluster name: rabbitmq
Total CPU cores available cluster-wide: 144

Disk Nodes
rabbit@rabbitmq-server-0.rabbitmq-nodes.openstack
rabbit@rabbitmq-server-1.rabbitmq-nodes.openstack
rabbit@rabbitmq-server-2.rabbitmq-nodes.openstack

Running Nodes
rabbit@rabbitmq-server-0.rabbitmq-nodes.openstack
rabbit@rabbitmq-server-1.rabbitmq-nodes.openstack
rabbit@rabbitmq-server-2.rabbitmq-nodes.openstack

Versions
rabbit@rabbitmq-server-0: RabbitMQ 4.0.5 on Erlang 27.2.2
rabbit@rabbitmq-server-1: RabbitMQ 4.0.5 on Erlang 27.2.2
rabbit@rabbitmq-server-2: RabbitMQ 4.0.5 on Erlang 27.2.2

Health Check Criteria

  • All 3 nodes listed as Running Nodes
  • All nodes are Disk Nodes (persistent storage enabled)
  • Consistent RabbitMQ and Erlang versions
  • No network partitions detected
  • No cpu,memory,disk alarms detected
RabbitMQ in OpenStack

RabbitMQ serves as the message broker for OpenStack services, enabling asynchronous communication, task queuing, and event notifications across the control plane.


Magnum Service Verification

From genestack control-plane node : Check Magnum API and conductor pods are running.

kubectl get po -n openstack -o wide | grep -i magnum
magnum-api-7bf7d688bf-64w57        1/1     Running   0   77d   172.0.169.121   controller-03
magnum-api-7bf7d688bf-dh6fw        1/1     Running   0   38d   172.0.224.154   controller-02
magnum-conductor-0                 1/1     Running   0   38d   172.0.3.16      controller-02
magnum-conductor-1                 1/1     Running   0   46d   172.0.25.119    controller-03
kubectl describe po -n openstack magnum-api-7bf7d688bf-64w57 | grep -i image
Image: quay.io/rackspace/rackerlabs-magnum:2024.1-ubuntu_jammy

Magnum API Endpoint Verification

From genestack control-plane node : Verify Magnum API is properly exposed.

kubectl get httproute -n openstack | grep -i magnum

custom-magnum-gateway-route   ["magnum.api.cluster.local"]   232d
kubectl get gateway -n envoy-gateway flex-gateway -o yaml | grep -i magnum -C2

  namespaces:
    from: All
hostname: magnum.api.cluster.local
name: magnum-https
port: 443
protocol: HTTPS
container_infra:
  host_fqdn_override:
    public:
      host: magnum.api.cluster.local
  port:
    api:
      public: 443
  scheme:
    public: https

Create Required Magnum Secrets

Information about the secrets used

Manual secret generation is only required if you haven't run the create-secrets.sh. Script located in /opt/genestack/bin.

Example secret generation

From genestack control-plane node:

kubectl --namespace openstack \
        create secret generic magnum-rabbitmq-password \
        --type Opaque \
        --from-literal=username="magnum" \
        --from-literal=password="$(< /dev/urandom tr -dc _A-Za-z0-9 | head -c${1:-64};echo;)"

kubectl --namespace openstack \
        create secret generic magnum-db-password \
        --type Opaque \
        --from-literal=password="$(< /dev/urandom tr -dc _A-Za-z0-9 | head -c${1:-32};echo;)"

kubectl --namespace openstack \
        create secret generic magnum-admin \
        --type Opaque \
        --from-literal=password="$(< /dev/urandom tr -dc _A-Za-z0-9 | head -c${1:-32};echo;)"

Inject Management Cluster Kubeconfig into Magnum

Critical Step

This step is required before deploying or upgrading Magnum with CAPI support. Without it, the Magnum conductor cannot communicate with the CAPI controllers on the management cluster, and workload cluster provisioning will fail.

The Magnum CAPI Helm driver needs a kubeconfig file mounted inside the Magnum conductor pods so it can talk to the management cluster's Kubernetes API. The openstack-helm Magnum chart handles the secret creation and volume mount automatically — you just need to populate the CAPI overrides file with the management cluster credentials.

Extract Credentials and Generate the CAPI Helm Overrides File

From the management cluster master-01 (or wherever you have the kubeconfig), run the following script to extract credentials and generate the overrides file in one step.

# If using the kubeconfig generated by Kubespray
export KUBECONFIG=/etc/kubernetes/admin.conf

# Or if using the copied kubeconfig
export KUBECONFIG=/var/tmp/capi_mgmt_cluster.kubeconfig

Extract the four required values into shell variables:

CAPI_API_SERVER=$(kubectl config view --raw -o jsonpath='{.clusters[0].cluster.server}')
CAPI_CA_DATA=$(kubectl config view --raw -o jsonpath='{.clusters[0].cluster.certificate-authority-data}')
CAPI_CLIENT_CERT=$(kubectl config view --raw -o jsonpath='{.users[0].user.client-certificate-data}')
CAPI_CLIENT_KEY=$(kubectl config view --raw -o jsonpath='{.users[0].user.client-key-data}')
CAPI_CONTEXT=$(kubectl config view --raw -o jsonpath='{.contexts[0].name}')
CAPI_USER=$(kubectl config view --raw -o jsonpath='{.users[0].name}')
CAPI_CLUSTER=$(kubectl config view --raw -o jsonpath='{.clusters[0].name}')

Verify the extracted values are not empty:

echo "API Server:    ${CAPI_API_SERVER}"
echo "Context:       ${CAPI_CONTEXT}"
echo "User:          ${CAPI_USER}"
echo "Cluster:       ${CAPI_CLUSTER}"
echo "CA Data:       ${CAPI_CA_DATA:0:40}..."
echo "Client Cert:   ${CAPI_CLIENT_CERT:0:40}..."
echo "Client Key:    ${CAPI_CLIENT_KEY:0:40}..."

Verify Before Proceeding

All values must be non-empty. If any are blank, confirm $KUBECONFIG points to the correct file and that kubectl can reach the management cluster API.

Populate the CAPI Helm Overrides File

From the genestack control-plane node, generate the overrides file using a heredoc. If you extracted the variables on the management cluster node, copy them over first or run this block after SSH-ing to the genestack control-plane node with the values exported.

mkdir -p /etc/genestack/helm-configs/magnum

cat > /etc/genestack/helm-configs/magnum/magnum-helm-overrides-capi.yaml <<EOF
conf:
  capi:
    enabled: true
    clusterName: ${CAPI_CLUSTER}
    apiServer: ${CAPI_API_SERVER}
    certificateAuthorityData: ${CAPI_CA_DATA}
    contextName: ${CAPI_CONTEXT}
    userName: ${CAPI_USER}
    clientCertificateData: ${CAPI_CLIENT_CERT}
    clientKeyData: ${CAPI_CLIENT_KEY}
  magnum:
    capi_helm:
      kubeconfig_file: /etc/magnum/kubeconfig.conf
EOF

Field Reference

Field Source
apiServer Management cluster load balancer VIP and port (e.g., https://192.168.1.254:6443)
certificateAuthorityData certificate-authority-data from the kubeconfig
contextName Context name from the kubeconfig (e.g., kubernetes-admin@cluster.local)
userName User name from the kubeconfig (typically kubernetes-admin)
clientCertificateData client-certificate-data from the kubeconfig
clientKeyData client-key-data from the kubeconfig
How This Works Under the Hood

When the Magnum Helm chart (2025.1+) sees conf.capi.enabled: true, it:

  1. Assembles a standard kubeconfig YAML from the conf.capi fields (cluster name, API server, CA data, client cert, client key)
  2. Stores the assembled kubeconfig as a Kubernetes Secret in the openstack namespace
  3. Mounts that secret as a volume at /etc/magnum/kubeconfig.conf inside the Magnum conductor pods
  4. The conf.magnum.capi_helm.kubeconfig_file setting in magnum.conf tells the CAPI driver to read the kubeconfig from that mount path

This is why you don't need to manually create a secret or modify pod specs — the chart handles it all from the Helm values.

Optional: Point to Custom Helm Charts

If you maintain custom CAPI Helm charts for your environment, you can specify them:

conf:
  magnum:
    capi_helm:
      kubeconfig_file: /etc/magnum/kubeconfig.conf
      helm_chart_repo: https://rackerlabs.github.io/genestack-capi-helm-charts
      default_helm_chart_version: 0.1.0

Verify the Overrides File

Confirm the file is in place and referenced by the install script:

# Check the file exists
ls -la /etc/genestack/helm-configs/magnum/magnum-helm-overrides-capi.yaml

# Verify install-magnum.sh references it
grep "capi" /opt/genestack/bin/install-magnum.sh

The install script should include a -f flag pointing to this file:

-f /etc/genestack/helm-configs/magnum/magnum-helm-overrides-capi.yaml

Installing Magnum on Genestack with CAPI Support

Deploy Magnum

This part should be followed on fresh/new installs only.

Information about the secrets used

You have already followed Getting the Genestack Repository to fetch the code in /opt/genestack

Run the Magnum deployment Script /opt/genestack/bin/install-magnum.sh

From genestack control-plane node :

``` shell
#!/bin/bash
# Description: Fetches the version for SERVICE_NAME_DEFAULT from the specified
# YAML file and executes a helm upgrade/install command with dynamic values files.

# Disable SC2124 (unused array), SC2145 (array expansion issue), SC2294 (eval)
# shellcheck disable=SC2124,SC2145,SC2294

# Service
SERVICE_NAME_DEFAULT="magnum"
SERVICE_NAMESPACE="openstack"

# Helm
HELM_REPO_NAME_DEFAULT="openstack-helm"
HELM_REPO_URL_DEFAULT="https://tarballs.opendev.org/openstack/openstack-helm"

# Base directories provided by the environment
GENESTACK_BASE_DIR="${GENESTACK_BASE_DIR:-/opt/genestack}"
GENESTACK_OVERRIDES_DIR="${GENESTACK_OVERRIDES_DIR:-/etc/genestack}"

# Define service-specific override directories based on the framework
SERVICE_BASE_OVERRIDES="${GENESTACK_BASE_DIR}/base-helm-configs/${SERVICE_NAME_DEFAULT}"
SERVICE_CUSTOM_OVERRIDES="${GENESTACK_OVERRIDES_DIR}/helm-configs/${SERVICE_NAME_DEFAULT}"

# Define the Global Overrides directory used in the original script
GLOBAL_OVERRIDES_DIR="${GENESTACK_OVERRIDES_DIR}/helm-configs/global_overrides"

# Read the desired chart version from VERSION_FILE
VERSION_FILE="${GENESTACK_OVERRIDES_DIR}/helm-chart-versions.yaml"

if [ ! -f "$VERSION_FILE" ]; then
    echo "Error: helm-chart-versions.yaml not found at $VERSION_FILE" >&2
    exit 1
fi

# Extract version dynamically using the SERVICE_NAME_DEFAULT variable
SERVICE_VERSION=$(grep "^[[:space:]]*${SERVICE_NAME_DEFAULT}:" "$VERSION_FILE" | sed "s/.*${SERVICE_NAME_DEFAULT}: *//")

if [ -z "$SERVICE_VERSION" ]; then
    echo "Error: Could not extract version for '$SERVICE_NAME_DEFAULT' from $VERSION_FILE" >&2
    exit 1
fi

echo "Found version for $SERVICE_NAME_DEFAULT: $SERVICE_VERSION"

# Load chart metadata from custom override YAML if defined
for yaml_file in "${SERVICE_CUSTOM_OVERRIDES}"/*.yaml; do
    if [ -f "$yaml_file" ]; then
        HELM_REPO_URL=$(yq eval '.chart.repo_url // ""' "$yaml_file")
        HELM_REPO_NAME=$(yq eval '.chart.repo_name // ""' "$yaml_file")
        SERVICE_NAME=$(yq eval '.chart.service_name // ""' "$yaml_file")
        break  # use the first match and stop
    fi
done

# Fallback to defaults if variables not set
: "${HELM_REPO_URL:=$HELM_REPO_URL_DEFAULT}"
: "${HELM_REPO_NAME:=$HELM_REPO_NAME_DEFAULT}"
: "${SERVICE_NAME:=$SERVICE_NAME_DEFAULT}"


# Determine Helm chart path
if [[ "$HELM_REPO_URL" == oci://* ]]; then
    # OCI registry path
    HELM_CHART_PATH="$HELM_REPO_URL/$HELM_REPO_NAME/$SERVICE_NAME"
else
    # --- Helm Repository and Execution ---
    helm repo add "$HELM_REPO_NAME" "$HELM_REPO_URL"
    helm repo update
    HELM_CHART_PATH="$HELM_REPO_NAME/$SERVICE_NAME"
fi

# Debug output
echo "[DEBUG] HELM_REPO_URL=$HELM_REPO_URL"
echo "[DEBUG] HELM_REPO_NAME=$HELM_REPO_NAME"
echo "[DEBUG] SERVICE_NAME=$SERVICE_NAME"
echo "[DEBUG] HELM_CHART_PATH=$HELM_CHART_PATH"

# Prepare an array to collect -f arguments
overrides_args=()

# Include all YAML files from the BASE configuration directory
# NOTE: Files in this directory are included first.
if [[ -d "$SERVICE_BASE_OVERRIDES" ]]; then
    echo "Including base overrides from directory: $SERVICE_BASE_OVERRIDES"
    for file in "$SERVICE_BASE_OVERRIDES"/*.yaml; do
        # Check that there is at least one match
        if [[ -e "$file" ]]; then
            echo " - $file"
            overrides_args+=("-f" "$file")
        fi
    done
else
    echo "Warning: Base override directory not found: $SERVICE_BASE_OVERRIDES"
fi

# Include all YAML files from the GLOBAL configuration directory
# NOTE: Files here override base settings and are applied before service-specific ones.
if [[ -d "$GLOBAL_OVERRIDES_DIR" ]]; then
    echo "Including global overrides from directory: $GLOBAL_OVERRIDES_DIR"
    for file in "$GLOBAL_OVERRIDES_DIR"/*.yaml; do
        if [[ -e "$file" ]]; then
            echo " - $file"
            overrides_args+=("-f" "$file")
        fi
    done
else
    echo "Warning: Global override directory not found: $GLOBAL_OVERRIDES_DIR"
fi

# Include all YAML files from the custom SERVICE configuration directory
# NOTE: Files here have the highest precedence.
if [[ -d "$SERVICE_CUSTOM_OVERRIDES" ]]; then
    echo "Including overrides from service config directory:"
    for file in "$SERVICE_CUSTOM_OVERRIDES"/*.yaml; do
        if [[ -e "$file" ]]; then
            echo " - $file"
            overrides_args+=("-f" "$file")
        fi
    done
else
    echo "Warning: Service config directory not found: $SERVICE_CUSTOM_OVERRIDES"
fi

echo

# Collect all --set arguments, executing commands and quoting safely
set_args=(
    --set "endpoints.identity.auth.admin.password=$(kubectl --namespace openstack get secret keystone-admin -o jsonpath='{.data.password}' | base64 -d)"
    --set "endpoints.identity.auth.magnum.password=$(kubectl --namespace openstack get secret magnum-admin -o jsonpath='{.data.password}' | base64 -d)"
    --set "endpoints.oslo_db.auth.admin.password=$(kubectl --namespace openstack get secret mariadb -o jsonpath='{.data.root-password}' | base64 -d)"
    --set "endpoints.oslo_db.auth.magnum.password=$(kubectl --namespace openstack get secret magnum-db-password -o jsonpath='{.data.password}' | base64 -d)"
    --set "endpoints.oslo_messaging.auth.admin.password=$(kubectl --namespace openstack get secret rabbitmq-default-user -o jsonpath='{.data.password}' | base64 -d)"
    --set "endpoints.oslo_messaging.auth.magnum.password=$(kubectl --namespace openstack get secret magnum-rabbitmq-password -o jsonpath='{.data.password}' | base64 -d)"
    --set "endpoints.oslo_cache.auth.memcache_secret_key=$(kubectl --namespace openstack get secret os-memcached -o jsonpath='{.data.memcache_secret_key}' | base64 -d)"
    --set "conf.magnum.keystone_authtoken.memcache_secret_key=$(kubectl --namespace openstack get secret os-memcached -o jsonpath='{.data.memcache_secret_key}' | base64 -d)"
)

helm_command=(
    helm upgrade --install "$SERVICE_NAME_DEFAULT" "$HELM_CHART_PATH"
    --version "${SERVICE_VERSION}"
    --namespace="$SERVICE_NAMESPACE"
    --timeout 120m
    --create-namespace

    "${overrides_args[@]}"
    "${set_args[@]}"

    # Post-renderer configuration
    --post-renderer "$GENESTACK_OVERRIDES_DIR/kustomize/kustomize.sh"
    --post-renderer-args "$SERVICE_NAME_DEFAULT/overlay"

    "$@"
)

echo "Executing Helm command (arguments are quoted safely):"
printf '%q ' "${helm_command[@]}"
echo

# Execute the command directly from the array
"${helm_command[@]}"
```

(Optional) Upgrading Magnum with CAPI Support

Breaking Change

Upgrading Magnum to version 2025.1.4 enables the CAPI driver, which changes the cluster provisioning mechanism from Heat-based to CAPI-based. Ensure you have backups before proceeding.

Disclaimer

  • Upgrade part is only applicable if you are running on an older version of magnum helm chart (2024.X.X) deployed in your openstack cluster.
  • By default newer version of magnum will be installed on running the install-magnum.sh script.

Modify Installation Script

From genestack control-plane node: Modify the Magnum Helm chart version to enable CAPI support.

cd /opt/genestack/bin

diff -s install-magnum.sh install-magnum.sh.bak
7c7
< HELM_CMD="helm upgrade --install magnum openstack-helm/magnum --version 2025.1.4+4d4d4e25c \
---
> HELM_CMD="helm upgrade --install magnum openstack-helm/magnum --version 2024.2.157+13651f45-628a320c \
Aspect Old Version (2024.2.157) New Version (2025.1.4)
Driver Heat-based CAPI-based
Cluster Management Heat stacks CAPI resources
Upgrade Path Limited Native K8s upgrades
Flexibility Template-based CRD-based
Integration Heat API CAPI ecosystem

What's New in 2025.1.4

  • Native Cluster API driver support
  • Faster cluster provisioning
  • Seamless Kubernetes version upgrades
  • Better integration with CAPI ecosystem
  • Enhanced security and compliance

Execute Magnum Upgrade

Run the updated installation script /opt/genestack/bin/install-magnum.sh to upgrade Magnum.

cd /opt/genestack/bin/

./install-magnum.sh

The script executes a comprehensive Helm upgrade with:

  • Chart Version: 2025.1.4+4d4d4e25c
  • Namespace: openstack
  • Timeout: 120 minutes
  • Configuration Files:
    • Base Helm overrides
    • Global endpoint overrides
    • CAPI-specific overrides
    • Image overrides
  • Secrets Integration: Automatically retrieves passwords from Kubernetes secrets
"openstack-helm" already exists with the same configuration, skipping
Hang tight while we grab the latest from your chart repositories...
...Successfully got an update from the "openstack-helm" chart repository
Update Complete. ⎈Happy Helming!⎈

Executing Helm command:
helm upgrade --install magnum openstack-helm/magnum --version 2025.1.4+4d4d4e25c \
    --namespace=openstack \
    --timeout 120m \
    -f /opt/genestack/base-helm-configs/magnum/magnum-helm-overrides.yaml \
    -f /etc/genestack/helm-configs/global_overrides/endpoints.yaml \
    -f /etc/genestack/helm-configs/magnum/magnum-helm-overrides-capi.yaml \
    -f /etc/genestack/helm-configs/magnum/magnum-image-overrides.yaml \
    --set endpoints.identity.auth.admin.password="$(kubectl --namespace openstack get secret keystone-admin -o jsonpath='{.data.password}' | base64 -d)" \
    --set endpoints.identity.auth.magnum.password="$(kubectl --namespace openstack get secret magnum-admin -o jsonpath='{.data.password}' | base64 -d)" \
    --set endpoints.oslo_db.auth.admin.password="$(kubectl --namespace openstack get secret mariadb -o jsonpath='{.data.root-password}' | base64 -d)" \
    --set endpoints.oslo_db.auth.magnum.password="$(kubectl --namespace openstack get secret magnum-db-password -o jsonpath='{.data.password}' | base64 -d)" \
    --set endpoints.oslo_messaging.auth.admin.password="$(kubectl --namespace openstack get secret rabbitmq-default-user -o jsonpath='{.data.password}' | base64 -d)" \
    --set endpoints.oslo_messaging.auth.magnum.password="$(kubectl --namespace openstack get secret magnum-rabbitmq-password -o jsonpath='{.data.password}' | base64 -d)" \
    --set endpoints.oslo_cache.auth.memcache_secret_key="$(kubectl --namespace openstack get secret os-memcached -o jsonpath='{.data.memcache_secret_key}' | base64 -d)" \
    --set conf.magnum.keystone_authtoken.memcache_secret_key="$(kubectl --namespace openstack get secret os-memcached -o jsonpath='{.data.memcache_secret_key}' | base64 -d)" \
    --post-renderer /etc/genestack/kustomize/kustomize.sh \
    --post-renderer-args magnum/overlay

Release "magnum" has been upgraded. Happy Helming!
NAME: magnum
LAST DEPLOYED: Mon Jan 26 08:51:38 2026
NAMESPACE: openstack
STATUS: deployed
REVISION: 2
TEST SUITE: None

Upgrade Complete

The Magnum service has been successfully upgraded to version 2025.1.4 with CAPI support enabled.


Verify Magnum Upgrade

From genestack control-plane node: Confirm the upgrade was successful and new pods are running.

helm list -n openstack | grep -i magnum

magnum    openstack    5    2026-01-26 08:51:38 +0000 UTC    deployed    magnum-2025.1.4+0cd784591    v1.0.0
kubectl get po -n openstack -o wide | grep -i magnum

magnum-api-5b79d57d55-px6mb        1/1     Running     0   3m21s   172.0.16.122    controller-02
magnum-api-5b79d57d55-z98tv        1/1     Running     0   3m22s   172.0.16.120    controller-01
magnum-conductor-0                 1/1     Running     0   3m12s   172.0.3.16      controller-01
magnum-conductor-1                 1/1     Running     0   3m8s    172.0.16.123    controller-02
magnum-db-sync-679cz               0/1     Completed   0   3m22s   172.0.16.121    controller-01
magnum-domain-ks-user-ggwsk        0/1     Completed   0   91s     172.0.16.127    controller-01
magnum-ks-endpoints-9hllq          0/3     Completed   0   2m33s   172.0.16.125    controller-01
magnum-ks-service-tbw5x            0/1     Completed   0   2m55s   172.0.16.124    controller-01
magnum-ks-user-qtpcf               0/1     Completed   0   2m9s    172.0.16.126    controller-01

Like discussed before anything 2025.1+ should have CAPI support

API Pod:

kubectl describe po -n openstack magnum-api-5b79d57d55-px6mb | grep -i image

Image: ghcr.io/rackerlabs/genestack-images/magnum:2025.1-1754784791
Image ID: ghcr.io/rackerlabs/genestack-images/magnum@sha256:ae58bd8f3645d3a88e6cb628680b8f53e5465358b235ef53d96594cddf5db867

Conductor Pod:

kubectl describe po -n openstack magnum-conductor-0 | grep -i image

Image: ghcr.io/rackerlabs/genestack-images/magnum:2025.1-1754784791

Verification Checklist

  • Helm release shows version 2025.1.4+0cd784591
  • All Magnum pods are in Running or Completed state
  • New container images pulled successfully
  • Database sync job completed
  • Keystone endpoints updated

Summary

Installation Complete

You have successfully completed the full installation process from management cluster to CAPI-enabled Magnum. The environment is now ready to deploy Kubernetes workload clusters.

Components Verified

Component Status Details
Management Cluster 3 control plane nodes operational
Cluster API CAPI, CAPO, bootstrap, control-plane controllers running
OpenStack Services Keystone, Nova, Neutron, Glance, Heat, Octavia, Magnum
MariaDB Galera 3 nodes, Primary status, synchronized
RabbitMQ Cluster 3 nodes, all running, no partitions
Magnum Upgraded to v2025.1.4 with CAPI support
Load Balancer All backends healthy and operational

Next Steps

Ready to Deploy Workload Clusters

You can now proceed with creating Kubernetes workload clusters using the Magnum CAPI driver:

  1. Create a cluster template with CAPI driver configuration
  2. Deploy a workload cluster using the template via Magnum API
  3. Access and manage your cluster via kubectl
  4. Scale and upgrade clusters using native CAPI operations

Troubleshooting

Common Issues

Issue: Magnum pods in CrashLoopBackOff

  • Check database connectivity
  • Verify Keystone credentials
  • Review pod logs: kubectl logs -n openstack <pod-name>

Issue: CAPI controllers not ready

  • Verify cert-manager is operational
  • Check controller logs for errors
  • Ensure management cluster has sufficient resources

Issue: MariaDB cluster size shows 1

  • Check network connectivity between nodes
  • Verify Galera cluster configuration
  • Review MariaDB logs for split-brain indicators

Issue: RabbitMQ nodes not joining cluster

  • Verify Erlang cookie is consistent across nodes
  • Check network connectivity and DNS resolution
  • Review RabbitMQ logs for connection errors

Issue: Load balancer backends showing DOWN

  • Verify API server is running on backend nodes
  • Check firewall rules for port 6443
  • Review HAProxy configuration and logs
Need Help?

For additional support:


Creating Workload Clusters

Overview

This guide walks you through creating Kubernetes workload clusters using OpenStack Magnum with Cluster API (CAPI) support. You'll learn how to create cluster templates and deploy production-ready Kubernetes clusters.

Required Information

Before creating clusters, gather the following information from your OpenStack environment:

Resource Description How to Find
External Network UUID Public network for floating IPs openstack network list --external
Flavor UUID Instance type for worker nodes openstack flavor list
Master Flavor UUID Instance type for control plane openstack flavor list
Image Name OS image for cluster nodes openstack image list
Keypair Name SSH key for node access openstack keypair list

Step 1: Gather OpenStack Resources

List Available Networks

Find the external network UUID for your cluster.

openstack network list --external
+--------------------------------------+------------------+--------------------------------------+
| ID                                   | Name             | Subnets                              |
+--------------------------------------+------------------+--------------------------------------+
| a1b2c3d4-5678-90ab-cdef-1234567890ab | public-network   | e5f6g7h8-9012-34ij-klmn-567890123456 |
+--------------------------------------+------------------+--------------------------------------+

Network Selection

Choose a network with external connectivity to allow cluster API access and workload exposure.


List Available Flavors

Identify suitable flavors for your cluster nodes.

openstack flavor list
+--------------------------------------+----------------+-------+------+-----------+-------+-----------+
| ID                                   | Name           |   RAM | Disk | Ephemeral | VCPUs | Is Public |
+--------------------------------------+----------------+-------+------+-----------+-------+-----------+
| 1a2b3c4d-5e6f-7g8h-9i0j-k1l2m3n4o5p6 | m1.small       |  2048 |   20 |         0 |     1 | True      |
| 2b3c4d5e-6f7g-8h9i-0j1k-l2m3n4o5p6q7 | m1.medium      |  4096 |   40 |         0 |     2 | True      |
| 3c4d5e6f-7g8h-9i0j-1k2l-m3n4o5p6q7r8 | m1.large       |  8192 |   80 |         0 |     4 | True      |
| 4d5e6f7g-8h9i-0j1k-2l3m-n4o5p6q7r8s9 | m1.xlarge      | 16384 |  160 |         0 |     8 | True      |
+--------------------------------------+----------------+-------+------+-----------+-------+-----------+

Flavor Recommendations

  • Control Plane (Master): Minimum 4 vCPUs, 8GB RAM (m1.large or higher)
  • Worker Nodes: Minimum 2 vCPUs, 4GB RAM (m1.medium or higher)

List Available Images

Find the Flatcar or other Kubernetes-compatible image.

openstack image list
+--------------------------------------+---------------------------+--------+
| ID                                   | Name                      | Status |
+--------------------------------------+---------------------------+--------+
| 5e6f7g8h-9i0j-1k2l-3m4n-o5p6q7r8s9t0 | flatcar                   | active |
| 6f7g8h9i-0j1k-2l3m-4n5o-p6q7r8s9t0u1 | ubuntu-22.04-k8s          | active |
| 7g8h9i0j-1k2l-3m4n-5o6p-q7r8s9t0u1v2 | fedora-coreos-k8s         | active |
+--------------------------------------+---------------------------+--------+

Supported Images

Magnum supports various Kubernetes-ready images:

  • Flatcar Container Linux (recommended for CAPI)
  • Fedora CoreOS
  • Ubuntu with Kubernetes

List SSH Keypairs

Verify your SSH keypair exists for node access.

openstack keypair list
+---------------+-------------------------------------------------+------+
| Name          | Fingerprint                                     | Type |
+---------------+-------------------------------------------------+------+
| test_keypair  | aa:bb:cc:dd:ee:ff:00:11:22:33:44:55:66:77:88:99 | ssh  |
| admin_key     | 11:22:33:44:55:66:77:88:99:aa:bb:cc:dd:ee:ff:00 | ssh  |
+---------------+-------------------------------------------------+------+
Don't Have a Keypair?

Create one with:

openstack keypair create --public-key ~/.ssh/id_rsa.pub test_keypair

Step 2: Create Cluster Template

What is a Cluster Template?

A cluster template defines the configuration blueprint for Kubernetes clusters, including:

  • Container orchestration engine (COE)
  • Node images and flavors
  • Network configuration
  • Storage drivers
  • Kubernetes features and labels

Template Configuration

Create a reusable cluster template with your desired configuration.

openstack coe cluster template create flatcar-template \
  --coe kubernetes \
  --image flatcar \
  --external-network <network_uuid> \
  --dns-nameserver 8.8.8.8 \
  --flavor <flavor_uuid> \
  --master-flavor <flavor_uuid> \
  --network-driver calico \
  --volume-driver cinder \
  --master-lb-enabled \
  --floating-ip-enabled \
  --labels boot_volume_size=30,\
    kube_dashboard_enabled=false,\
    min_node_count=1,\
    auto_healing_enabled=true
openstack coe cluster template create flatcar-template \
  --coe kubernetes \
  --image flatcar \
  --external-network a1b2c3d4-5678-90ab-cdef-1234567890ab \
  --dns-nameserver 8.8.8.8 \
  --flavor 2b3c4d5e-6f7g-8h9i-0j1k-l2m3n4o5p6q7 \
  --master-flavor 3c4d5e6f-7g8h-9i0j-1k2l-m3n4o5p6q7r8 \
  --network-driver calico \
  --volume-driver cinder \
  --master-lb-enabled \
  --floating-ip-enabled \
  --labels boot_volume_size=30,\
    kube_dashboard_enabled=false,\
    min_node_count=1,\
    auto_healing_enabled=true
Request to create cluster template flatcar-template has been accepted.

Template Parameters Explained

Parameter Value Description
--coe kubernetes Container orchestration engine
--image flatcar Base OS image for cluster nodes
--external-network <uuid> Network for external connectivity
--dns-nameserver 8.8.8.8 DNS server for cluster nodes
--flavor <uuid> Instance type for worker nodes
--master-flavor <uuid> Instance type for control plane nodes
--network-driver calico CNI plugin for pod networking
--volume-driver cinder Storage backend for persistent volumes
--master-lb-enabled flag Enable load balancer for control plane HA
--floating-ip-enabled flag Assign floating IPs to nodes

Template Labels Explained

Label Value Description
boot_volume_size 30 Root volume size in GB
kube_dashboard_enabled false Disable Kubernetes Dashboard (security)
min_node_count 1 Minimum worker nodes for autoscaling
auto_healing_enabled true Enable automatic node replacement on failure

Additional Useful Labels

# Enable autoscaling
auto_scaling_enabled=true
max_node_count=10

# Specify Kubernetes version
kube_tag=v1.32.0

# Enable monitoring
monitoring_enabled=true

# Configure container runtime
container_runtime=containerd

# Enable encryption
etcd_volume_size=10

Verify Template Creation

List and inspect your cluster template.

openstack coe cluster template list

+--------------------------------------+-------------------+
| uuid                                 | name              |
+--------------------------------------+-------------------+
| 8i9j0k1l-2m3n-4o5p-6q7r-s8t9u0v1w2x3 | flatcar-template  |
+--------------------------------------+-------------------+
openstack coe cluster template show flatcar-template

+-----------------------+--------------------------------------+
| Field                 | Value                                |
+-----------------------+--------------------------------------+
| uuid                  | 8i9j0k1l-2m3n-4o5p-6q7r-s8t9u0v1w2x3 |
| name                  | flatcar-template                     |
| coe                   | kubernetes                           |
| image_id              | flatcar                              |
| network_driver        | calico                               |
| volume_driver         | cinder                               |
| master_lb_enabled     | True                                 |
| floating_ip_enabled   | True                                 |
| labels                | {'boot_volume_size': '30', ...}      |
+-----------------------+--------------------------------------+

Step 3: Create Workload Cluster

Ready to Deploy

With your template created, you can now deploy Kubernetes clusters quickly and consistently.

Deploy Cluster

Create a production-ready Kubernetes cluster using your template.

openstack coe cluster create k8s-flatcar \
  --cluster-template flatcar-template \
  --master-count 3 \
  --node-count 3 \
  --keypair test_keypair
Request to create cluster k8s-flatcar has been accepted.

Cluster Parameters

Parameter Value Description
--cluster-template flatcar-template Template to use for cluster creation
--master-count 3 Number of control plane nodes (HA setup)
--node-count 3 Number of worker nodes
--keypair test_keypair SSH keypair for node access

High Availability Configuration

  • 3 Master Nodes: Provides HA for control plane with etcd quorum
  • 3 Worker Nodes: Ensures workload distribution and redundancy
  • Master Load Balancer: Distributes API server traffic across masters

Monitor Cluster Creation

Track the cluster provisioning progress.

openstack coe cluster list

+--------------------------------------+--------------+---------+------------+--------------+-----------------+---------------+
| uuid                                 | name         | keypair | node_count | master_count | status          | health_status |
+--------------------------------------+--------------+---------+------------+--------------+-----------------+---------------+
| 9j0k1l2m-3n4o-5p6q-7r8s-t9u0v1w2x3y4 | k8s-flatcar  | test_k  | 3          | 3            | CREATE_IN_PROGRESS | None       |
+--------------------------------------+--------------+---------+------------+--------------+-----------------+---------------+
watch -n 10 'openstack coe cluster list'
openstack coe cluster show k8s-flatcar

Cluster Status States

Status Description Typical Duration
CREATE_IN_PROGRESS Cluster is being provisioned 10-20 minutes
CREATE_COMPLETE Cluster successfully created -
CREATE_FAILED Cluster creation failed -
UPDATE_IN_PROGRESS Cluster is being updated 5-15 minutes
DELETE_IN_PROGRESS Cluster is being deleted 5-10 minutes

Creation Time

Cluster creation typically takes 15-20 minutes depending on:

  • Number of nodes
  • Image size and caching
  • Network configuration
  • Storage provisioning

Step 4: Access Your Cluster

Once the cluster status shows CREATE_COMPLETE, you can access it.

Retrieve Cluster Credentials

Download the kubeconfig file to access your cluster.

openstack coe cluster config k8s-flatcar

export KUBECONFIG=/path/to/config
mkdir -p ~/.kube/clusters
openstack coe cluster config k8s-flatcar --dir ~/.kube/clusters
export KUBECONFIG=~/.kube/clusters/config

Verify Cluster Access

Test connectivity and verify cluster health.

kubectl get nodes -o wide

NAME                          STATUS   ROLES           AGE   VERSION   INTERNAL-IP    EXTERNAL-IP
k8s-flatcar-master-0          Ready    control-plane   15m   v1.32.0   10.0.0.10      172.0..113.10
k8s-flatcar-master-1          Ready    control-plane   14m   v1.32.0   10.0.0.11      172.0..113.11
k8s-flatcar-master-2          Ready    control-plane   13m   v1.32.0   10.0.0.12      172.0..113.12
k8s-flatcar-worker-0          Ready    <none>          12m   v1.32.0   10.0.0.20      172.0..113.20
k8s-flatcar-worker-1          Ready    <none>          11m   v1.32.0   10.0.0.21      172.0..113.21
k8s-flatcar-worker-2          Ready    <none>          10m   v1.32.0   10.0.0.22      172.0..113.22
kubectl get pods -A

NAMESPACE     NAME                                       READY   STATUS    RESTARTS   AGE
kube-system   calico-kube-controllers-7bc6547ffb-xk8zt   1/1     Running   0          14m
kube-system   calico-node-4xm2p                          1/1     Running   0          13m
kube-system   calico-node-7hn5k                          1/1     Running   0          12m
kube-system   calico-node-9qw3r                          1/1     Running   0          11m
kube-system   coredns-5d78c9869d-4kl2m                   1/1     Running   0          14m
kube-system   coredns-5d78c9869d-8np7q                   1/1     Running   0          14m
kube-system   kube-apiserver-master-0                    1/1     Running   0          15m
kube-system   kube-apiserver-master-1                    1/1     Running   0          14m
kube-system   kube-apiserver-master-2                    1/1     Running   0          13m
kubectl cluster-info

Kubernetes control plane is running at https://172.0.113.100:6443
CoreDNS is running at https://172.0.113.100:6443/api/v1/namespaces/kube-system/services/kube-dns:dns/proxy

Cluster Ready

All nodes are Ready and system pods are Running. Your cluster is operational!

Cluster Management Operations

Scale Cluster

Adjust the number of worker nodes.

# Scale up to 5 worker nodes
openstack coe cluster resize k8s-flatcar --node-count 5

# Scale down to 2 worker nodes
openstack coe cluster resize k8s-flatcar --node-count 2

Upgrade Cluster

Before upgrading, verify that your cluster template supports the target Kubernetes version.

Inspect the template currently associated with your cluster:

# Show the cluster's current template
openstack coe cluster show k8s-flatcar -c cluster_template_id -f value

# View template details including image and labels
openstack coe cluster template show flatcar-template

Key fields to check:

Field What to Look For
image_id Image must include the target Kubernetes version binaries
labels.kube_tag If set, must match or support the target version
coe Must be kubernetes

If upgrading to a new template, confirm it exists and has the correct configuration:

# List all available templates
openstack coe cluster template list

# Inspect the target template
openstack coe cluster template show flatcar-template-v1-33

Ensure the target template's image contains the desired Kubernetes version. You can verify this by checking the image properties:

openstack image show <image_name_or_id> -c properties -f value

Look for kube_version or similar metadata confirming the bundled Kubernetes version.

Once you have confirmed template compatibility, run the upgrade:

openstack coe cluster upgrade k8s-flatcar \
  --cluster-template flatcar-template-v1-33
# Watch cluster status during upgrade
watch -n 10 'openstack coe cluster show k8s-flatcar -c status -c status_reason -f value'

Upgrade Considerations

  • The target template's image must contain the Kubernetes version you want to upgrade to.
  • Only single minor version jumps are recommended (e.g., v1.32 → v1.33). Skipping minor versions is unsupported.
  • Back up etcd and critical workloads before upgrading.
  • Nodes are upgraded in a rolling fashion; expect temporary capacity reduction during the process.

Delete Cluster

Remove a cluster when no longer needed.

openstack coe cluster delete k8s-flatcar
openstack coe cluster list

+--------------------------------------+--------------+---------+------------+--------------+-------------------+---------------+
| uuid                                 | name         | keypair | node_count | master_count | status            | health_status |
+--------------------------------------+--------------+---------+------------+--------------+-------------------+---------------+
| 9j0k1l2m-3n4o-5p6q-7r8s-t9u0v1w2x3y4 | k8s-flatcar  | test_k  | 3          | 3            | DELETE_IN_PROGRESS | None         |
+--------------------------------------+--------------+---------+------------+--------------+-------------------+---------------+

Permanent Action

Cluster deletion is irreversible. Ensure you have backups of any important data before deleting.


Troubleshooting

Cluster Creation Fails

Check cluster status:

openstack coe cluster show k8s-flatcar -f yaml

Common issues:

  • Insufficient quota (compute, network, storage)
  • Invalid network UUID
  • Image not compatible with CAPI driver
  • Flavor too small for Kubernetes requirements

View detailed errors:

openstack coe cluster show k8s-flatcar | grep -i fault

Nodes Not Ready

Check node status:

kubectl get nodes
kubectl describe node <node-name>

Common causes:

  • Network connectivity issues
  • CNI plugin not properly configured
  • Insufficient resources on nodes
  • Cloud provider integration issues
Cannot Access Cluster

Verify kubeconfig:

echo $KUBECONFIG
kubectl config view

Check API endpoint:

openstack coe cluster show k8s-flatcar | grep api_address

Test connectivity:

curl -k https://<api-address>:6443/version

How to SSH into Nodes?
# Get node floating IP
openstack server list | grep k8s-flatcar

# SSH using keypair
ssh -i ~/.ssh/test_keypair core@<floating-ip>

Note: Default user depends on image: - Flatcar: core - Ubuntu: ubuntu - Fedora CoreOS: fedora


Best Practices

Production Recommendations

High Availability: - Use 3 or 5 master nodes for control plane HA - Deploy across multiple availability zones if possible - Enable master load balancer

Security: - Disable Kubernetes Dashboard or secure it properly - Use network policies to restrict pod communication - Enable RBAC and pod security policies - Regularly update cluster and node images

Monitoring & Logging: - Deploy Prometheus and Grafana for monitoring - Set up centralized logging (ELK, Loki) - Enable cluster autoscaling for dynamic workloads

Backup & Recovery: - Regular etcd backups - Document cluster configuration - Test disaster recovery procedures

Resource Management: - Set resource requests and limits on pods - Use node affinity and taints/tolerations - Monitor cluster capacity and scale proactively


Next Steps

Cluster Operational

Your Kubernetes workload cluster is now ready for application deployments!

Recommended next actions:

  1. Configure Storage Classes - Set up persistent volume provisioning
  2. Install Ingress Controller - Enable HTTP/HTTPS routing (NGINX, Traefik)
  3. Set Up Monitoring - Deploy Prometheus, Grafana, and alerting
  4. Configure CI/CD - Integrate with your deployment pipelines
  5. Implement GitOps - Use ArgoCD or Flux for declarative deployments
  6. Security Hardening - Apply security policies and network segmentation

(Optional) Building Flatcar Images for Kubernetes

Overview

This guide explains how to build custom Flatcar Container Linux images for Kubernetes clusters using the Kubernetes Image Builder tool. These images are optimized for use with Cluster API (CAPI) and OpenStack Magnum.


What is Flatcar Container Linux?

About Flatcar

Flatcar Container Linux is a minimal, immutable Linux distribution designed for running containers. It's a fork of CoreOS Container Linux and provides:

  • Automatic updates with atomic rollback capability
  • Minimal attack surface with only essential packages
  • Container-optimized with Docker and containerd pre-installed
  • Kubernetes-ready with kubeadm, kubelet, and kubectl
  • Cloud-native with built-in cloud provider integrations

Why Build Custom Images?

Reason Benefit
Specific Kubernetes Version Match your cluster requirements exactly
Security Compliance Include security patches and hardening
Custom Configuration Pre-configure settings for your environment
Reproducibility Ensure consistent deployments across clusters
Offline Deployments Bundle all dependencies for air-gapped environments

Prerequisites

Before You Begin

Ensure you have:

  • A KVM-capable host (physical or VM with nested virtualization)
  • Ubuntu 22.04 or similar Linux distribution
  • Root or sudo access
  • At least 20GB free disk space
  • 4GB+ RAM available
  • Internet connectivity for downloading dependencies

System Requirements

Component Minimum Recommended
CPU 2 cores 4+ cores
RAM 4GB 8GB+
Disk Space 20GB 50GB+
OS Ubuntu 20.04+ Ubuntu 22.04 LTS

Step 1: Install Required Packages

Install all necessary packages for building QEMU-based images.

apt-get update
apt-get install -y \
  qemu-system \
  qemu-utils \
  libvirt-daemon-system \
  git \
  build-essential \
  jq \
  python3 \
  python3-pip \
  unzip
Package Purpose
qemu-system QEMU emulator for building VM images
qemu-utils QEMU utilities (qemu-img, etc.)
libvirt-daemon-system Virtualization management daemon
git Version control for cloning repositories
build-essential Compilation tools (gcc, make, etc.)
jq JSON processor for configuration
python3 Python runtime for build scripts
python3-pip Python package manager
unzip Archive extraction utility

Installation Complete

All required packages are now installed.


Step 2: Configure PATH Environment

Add the local binary directory to your PATH for accessing installed tools.

echo $PATH
/usr/local/sbin:/usr/local/bin:/usr/sbin:/usr/bin:/sbin:/bin
export PATH="$PATH:/root/.local/bin"
echo $PATH
/usr/local/sbin:/usr/local/bin:/usr/sbin:/usr/bin:/sbin:/bin:/root/.local/bin

Make PATH Permanent

To persist this change across sessions, add it to your shell profile:

echo 'export PATH="$PATH:/root/.local/bin"' >> ~/.bashrc
source ~/.bashrc

Step 3: Clone Image Builder Repository

Clone the official Kubernetes Image Builder repository.

git clone https://github.com/kubernetes-sigs/image-builder.git
cd image-builder
Cloning into 'image-builder'...
remote: Enumerating objects: 15234, done.
remote: Counting objects: 100% (523/523), done.
remote: Compressing objects: 100% (312/312), done.
remote: Total 15234 (delta 245), reused 398 (delta 198), pack-reused 14711
Receiving objects: 100% (15234/15234), 5.23 MiB | 8.45 MiB/s, done.
Resolving deltas: 100% (9876/9876), done.
ls -la
drwxr-xr-x  8 root root 4096 Mar 13 10:30 .
drwxr-xr-x  5 root root 4096 Mar 13 10:29 ..
drwxr-xr-x  8 root root 4096 Mar 13 10:30 .git
-rw-r--r--  1 root root 1234 Mar 13 10:30 README.md
drwxr-xr-x  3 root root 4096 Mar 13 10:30 images
-rw-r--r--  1 root root  567 Mar 13 10:30 Makefile

About Image Builder

The Kubernetes Image Builder project provides tools to build Kubernetes-ready VM images for various platforms including AWS, Azure, GCP, vSphere, and OpenStack.


Step 4: Create Configuration File

Create a configuration file specifying the Kubernetes version to include in the image.

cd image-builder/images/capi/
pwd
/root/image-builder/images/capi
cat > flatcar-vars.json <<EOF
{
  "kubernetes_semver": "v1.28.1",
  "kubernetes_series": "v1.28"
}
EOF
cat flatcar-vars.json
{
  "kubernetes_semver": "v1.28.1",
  "kubernetes_series": "v1.28"
}

For Kubernetes 1.32.x:

cat > flatcar-vars.json <<EOF
{
  "kubernetes_semver": "v1.32.0",
  "kubernetes_series": "v1.32"
}
EOF

Configuration Parameters

Parameter Description Example
kubernetes_semver Full Kubernetes version (semantic versioning) v1.28.1, v1.32.0
kubernetes_series Kubernetes minor version series v1.28, v1.32

Version Compatibility

Ensure the Kubernetes version you specify is:

  • Compatible with your Cluster API version
  • Supported by OpenStack Magnum
  • Available in the Kubernetes release repository

Step 5: Install Build Dependencies

Install additional dependencies required for building QEMU images.

make deps-qemu
Installing dependencies for QEMU image builds...
+ pip3 install --user -r requirements.txt
Collecting ansible==8.5.0
  Downloading ansible-8.5.0-py3-none-any.whl (48.3 MB)
Collecting ansible-core~=2.15.5
  Downloading ansible_core-2.15.5-py3-none-any.whl (2.3 MB)
Collecting jinja2>=3.0.0
  Using cached Jinja2-3.1.3-py3-none-any.whl (133 kB)
...
Successfully installed ansible-8.5.0 ansible-core-2.15.5 ...
+ Installing Packer...
+ Downloading Packer v1.9.4...
+ Packer installed successfully
packer version
Packer v1.9.4

What Gets Installed

The make deps-qemu command installs:

  • Ansible - Configuration management tool
  • Packer - Image building tool by HashiCorp
  • Python dependencies - Required libraries for build scripts
  • QEMU plugins - Packer plugins for QEMU

Step 6: Build the Flatcar Image

Build the Flatcar image with OpenStack OEM configuration.

PACKER_VAR_FILES=flatcar-vars.json OEM_ID=openstack make build-qemu-flatcar
==> qemu.flatcar: Retrieving Flatcar image...
==> qemu.flatcar: Downloading Flatcar stable 4459.2.3...
==> qemu.flatcar: Starting QEMU VM...
==> qemu.flatcar: Waiting for SSH to become available...
==> qemu.flatcar: Connected to SSH!
==> qemu.flatcar: Provisioning with Ansible...
==> qemu.flatcar: Installing Kubernetes v1.28.1...
==> qemu.flatcar: Installing kubeadm, kubelet, kubectl...
==> qemu.flatcar: Configuring containerd...
==> qemu.flatcar: Installing CNI plugins...
==> qemu.flatcar: Cleaning up temporary files...
==> qemu.flatcar: Shutting down VM...
==> qemu.flatcar: Converting image to qcow2 format...
Build 'qemu.flatcar' finished after 23 minutes 45 seconds.

==> Builds finished. The artifacts of successful builds are:
--> qemu.flatcar: VM files in directory: output/flatcar-stable-4459.2.3-kube-v1.28.1/

Build Parameters Explained

Parameter Value Description
PACKER_VAR_FILES flatcar-vars.json Configuration file with Kubernetes version
OEM_ID openstack Target platform (OpenStack cloud-init support)
make target build-qemu-flatcar Build Flatcar image using QEMU

Build Time

The build process typically takes 20-30 minutes depending on:

  • Internet connection speed (downloading base image and packages)
  • CPU performance (compilation and image processing)
  • Disk I/O speed (image creation and conversion)

Monitor Build Progress

The build process is verbose and shows each step. You can monitor:

  • Image download progress
  • Ansible playbook execution
  • Package installation
  • Image conversion

Step 7: Verify Built Image

Check that the image was successfully created and inspect its properties.

cd output/
ls -la
drwxr-xr-x 2 root root 4096 Mar 13 11:15 flatcar-stable-4459.2.3-kube-v1.28.1
cd flatcar-stable-4459.2.3-kube-v1.28.1/
ls -lh
-rw-r--r-- 1 root root 1.2G Mar 13 11:15 flatcar-stable-4459.2.3-kube-v1.28.1
-rw-r--r-- 1 root root  512 Mar 13 11:15 flatcar-stable-4459.2.3-kube-v1.28.1.sha256
file flatcar-stable-4459.2.3-kube-v1.28.1
flatcar-stable-4459.2.3-kube-v1.28.1: QEMU QCOW2 Image (v3), 10737418240 bytes
du -sh flatcar-stable-4459.2.3-kube-v1.28.1
1.2G    flatcar-stable-4459.2.3-kube-v1.28.1
sha256sum -c flatcar-stable-4459.2.3-kube-v1.28.1.sha256
flatcar-stable-4459.2.3-kube-v1.28.1: OK

Image Built Successfully

Your Flatcar image is ready for upload to OpenStack Glance!

Image Properties

Property Value Description
Format QCOW2 v3 Compressed QEMU disk image format
Virtual Size 10GB Maximum disk size when expanded
Actual Size ~1.2GB Compressed size on disk
Kubernetes v1.28.1 Pre-installed Kubernetes components
OEM OpenStack Cloud-init and OpenStack integration

Step 8: Upload Image to OpenStack

Upload the built image to OpenStack Glance for use with Magnum.

openstack image create \
  --disk-format qcow2 \
  --container-format bare \
  --file flatcar \
  --property os_distro=flatcar \
  --property os_version=4459.2.3 \
  --property kube_version=v1.28.1 \
  --public \
  flatcar-k8s-v1.28.1
+------------------+------------------------------------------------------+
| Field            | Value                                                |
+------------------+------------------------------------------------------+
| container_format | bare                                                 |
| created_at       | 2026-03-13T11:30:45Z                                |
| disk_format      | qcow2                                                |
| file             | /v2/images/abc123.../file                            |
| id               | abc12345-6789-0def-ghij-klmnopqrstuv                |
| min_disk         | 0                                                    |
| min_ram          | 0                                                    |
| name             | flatcar-k8s-v1.28.1                                  |
| owner            | project-id-here                                      |
| properties       | os_distro='flatcar', os_version='4459.2.3', ...      |
| protected        | False                                                |
| schema           | /v2/schemas/image                                    |
| size             | 1288490188                                           |
| status           | active                                               |
| tags             |                                                      |
| updated_at       | 2026-03-13T11:32:15Z                                |
| visibility       | public                                               |
+------------------+------------------------------------------------------+
openstack image list | grep flatcar
| abc12345-6789-0def-ghij-klmnopqrstuv | flatcar-k8s-v1.28.1 | active |

Image Properties Explained

Property Value Purpose
--disk-format qcow2 Image format (QEMU Copy-On-Write)
--container-format bare No container wrapper
--property os_distro flatcar Operating system distribution
--property os_version 4459.2.3 Flatcar version number
--property kube_version v1.28.1 Kubernetes version included
--public flag Make image available to all projects

Image Naming Convention

Use descriptive names that include:

  • OS name (flatcar)
  • Purpose (k8s, kubernetes)
  • Version (v1.28.1)

Example: flatcar-k8s-v1.28.1, flatcar-capi-v1.32.0


Troubleshooting

Build Fails: Cannot Download Flatcar Image

Error:

==> qemu.flatcar: Error downloading Flatcar image

Solutions:

  • Check internet connectivity
  • Verify firewall/proxy settings
  • Try a different Flatcar version
  • Manually download and specify image path
Build Fails: Ansible Provisioning Error

Error:

==> qemu.flatcar: Provisioning with Ansible...
==> qemu.flatcar: fatal: [default]: FAILED!

Solutions:

  • Check Ansible version compatibility
  • Review build logs for specific errors
  • Verify Python dependencies are installed
  • Ensure sufficient disk space
Build Fails: QEMU/KVM Issues

Error:

==> qemu.flatcar: Error launching VM

Solutions:

  • Verify KVM is enabled: lsmod | grep kvm
  • Check virtualization support: egrep -c '(vmx|svm)' /proc/cpuinfo
  • Ensure user has permissions: usermod -aG kvm,libvirt $USER
  • Restart libvirt: systemctl restart libvirtd
Image Upload Fails

Error:

Error: Unable to upload image to Glance

Solutions:

  • Verify OpenStack credentials
  • Check available storage quota
  • Ensure image file is not corrupted
  • Verify network connectivity to Glance API
How to Customize the Image?

You can customize the image by:

  1. Modify Ansible playbooks in image-builder/images/capi/ansible/
  2. Add custom scripts to run during provisioning
  3. Include additional packages in the configuration
  4. Set custom kernel parameters in the build variables

Example custom configuration:

{
  "kubernetes_semver": "v1.28.1",
  "kubernetes_series": "v1.28",
  "additional_packages": "vim,htop,curl",
  "custom_role": "my-custom-role"
}

Best Practices

Production Image Building

Version Control: - Store configuration files in Git - Tag image builds with version numbers - Document changes in CHANGELOG

Testing: - Test images in non-production environment first - Validate all Kubernetes components work - Verify cloud-init and metadata service - Test cluster creation and scaling

Security: - Regularly rebuild images with latest patches - Scan images for vulnerabilities - Minimize installed packages - Disable unnecessary services

Automation: - Automate image builds with CI/CD - Schedule regular rebuilds for security updates - Automatically upload to Glance after successful build - Notify team of new image availability

Documentation: - Document Kubernetes version compatibility - List included packages and versions - Note any custom configurations - Provide rollback procedures


Additional Resources

Documentation